伟德国际(bv1946·MACAU集团)源于英国|官方网站-Officials Website
今天是:
集团首页
|
书记信箱
|
经理信箱
首页
关于我们
bevitor伟德国际1946简介
院徽
现任领导
组织机构
联系方式
团队队伍
教师队伍
教育技术学系
学前教育系
应用心理学系
数字媒体技术系
研究所
实验实训中心
团队建设
学科平台
学术学位授权点
专业学位授权点
人才培养
bevitor伟德国际1946
研究生教育
精品课程
本科生实习实践基地
研究生实习实践基地
实验室建设
学术研究
教学学术
探究学术
应用学术
员工工作
人才招聘
团学工作
员工活动
日常管理
综测助学
心理健康
党建工作
机构设置
规章制度
党员发展
学习二十大
工会工作
交流合作
高等教育学会职业教育研究分会
职业教育国际年会
常用下载
教师专区
本科生专区
研究生专区
其他专区
科研与服务
科研服务
当前位置:
首页
>>
科研服务
>> 正文
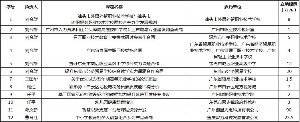
2014年横向项目
发布日期:2017-09-11 作者: 来源: 点击:
通讯地址:广州市白云区江高镇环镇西路155号
联系电话: 020-36540775
版权所有:伟德国际(bv1946·MACAU集团)源于英国|官方网站-Officials Website