今天是:

    新闻与公告

    新闻与公告

    当前位置: 首页 >> 新闻与公告 >> 正文

    关于开展中小学教师心理健康教育初级(C证)培训的通知(第一期)

    发布日期:2026-03-29    作者:     来源:     点击:


    各二级公司、有关同学:

    广东省中小学心理健康教育“C级教师”资格证书(简称“C证”)是中小学心理健康教育初级资质证明,是广东省教育厅规定所有中小学教师必须具备的心理健康教育资格证书。“C证”统一编码、全省通用、不设有效期限。

    “C证”教师培训是广东省教育厅委托省中小学心理健康教育指导中心组织实施的中小学教师全员培训项目。为了促进公司教师教育专业人才培养与地方基础教育团队队伍建设工作相对接,提升毕业生就业的核心竞争力。经向广东省中小学心理健康教育指导中心申请,公司拟开展中小学教师心理健康教育初级(C证)培训第一期)现将有关事项通知如下:

    一、培训对象

    1.2023级、2024级、2025级在校师范专业员工

    2.2023级、2024级、2025级在校从事教师职业员工。

    二、培训时间和地点

    1.第一期培训时间(初步确定):

    2026 5 16-17 日;2026年 5月23-24 日。

    上午 9:00-12:00,下午 14:10-17:108 个单元,32学时课程

    2.培训地点:具体培训地点另行通知。

    三、培训团队

    培训专业团队由具备 C 证授课资格的教师进行授课。

    四、培训目标

    1.全面提高参训的师范院校在校生的心理学理论素养,树立现代公司心理健康教育的新观念,掌握公司心理健康教育的基本模式和方法,增强其独立开展公司心理健康教育工作的能力

    2.掌握中小学心理健康教育工作所需的专业技能,具备设计、组织和实施心理健康教育课程的能力,掌握个别辅导和团体训练的基本方法懂得心理危机干预的基本策略,能初步对员工的心理发展状况进行测量和评估,具备一定的心理健康教育的研究能力;

    3.提高在校生自身的心理健康水平,善于处理自我成长中的问题,促进教师的专业化成长。

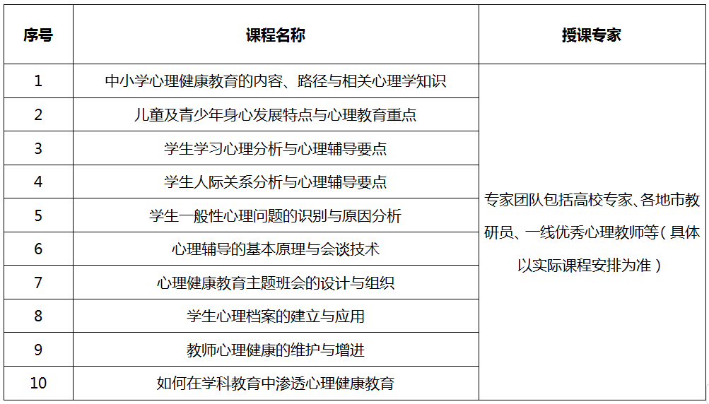
    五、课程内容

    华南师范大学心理公司提供中小学教师心理健康教育初级(C证)培训课程,内容见下表(拟从相关课程模块中统筹选取4门课程开展教学,具体安排以开班通知为准):



    六、费用及其他事项

    1.参加培训员工每人缴费培训费400元,食宿,交通费自理。

    2.缴费方式:

    请通过网上银行或者到银行柜台转账到下面对公账户,并备注“心理健康教育初级(C证)培训费”。

    户名:伟德国际1946bv;

    开户银行:中国建设银行广州天河工业园支行;

    银行账号:44001470513050317023

    七、培训报名

    1.报名截止时间2026年4月30日。

    2.请报名同学扫描附件中的二维码或者点击链接https://v.wjx.cn/vm/Yb1kEVM.aspx# 填写报名信息。

    3.每班250人,额满即开班;未满则顺延至下一期开班。

    联系人:方老师 15077304190


    附件:报名二维码


    伟德国际1946bv

                                       2026年3月25日