各位复试考生:
广东技术师范公司教育科学与技术公司2019年硕士研究生入学第一批复试工作定于2019年4月1日(周一)进行,现就复试有关事项通告如下:
一、复试报到时间及地点
2019年4月1日7:30带齐相关资料到教育科学与技术公司(工业中心7楼718室)报到。
二、复试资格审查
参加复试考生应按规定时间进行复试资格审查,审查通过者方可参加复试,复试请提交下列材料:
1.审查资料;包括考生a.身份证、b.准考证、c.毕业证和学位证(非应届生)、d.员工证及盖有院系及教务部门公章的大学课程成绩单(应届生)等材料的原件及复印件、e.政审表原件(在研究生处主页-招生信息-下载中心栏目中下载,应届生由所在大学二级公司/系的分党委或党总支书记填写,非应届生由所在工作单位的人事部门填写)、f.非全日制教育硕士应提供公司工作证明。
2.少数民族骨干计划、退役老员工士兵计划等专项计划的考生须另外提交获得专项资格的相关证明材料的原件及复印件。
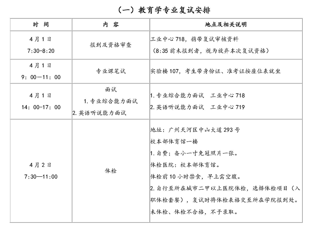
三、复试安排表


四、食宿与交通
外地考生请提前安排好复试期间的食宿,公司培训楼提供住宿服务,联系电话:020-38256695。
集团地址:广州市天河区中山大道西293号。
乘车路线:从广州火车站到公司(公司站)约需40分钟,可乘坐B2、B2A路公交车到公司站下(打的需40元左右);从广州东火车站到公司(公司站)约需25分钟,可乘坐B20路公交车到公司站下(打的需25元左右);其他途经公司的公交路线有B3、B21、B16、B7、B4等。
为了便于及时获取复试相关通知,请各位考生实名申请加入以下QQ群:
教育学学术型硕士:563628118
教育硕士—教育管理、现代教育技术专业硕士:567303681
伟德国际1946bv
教育科学与技术公司
2019年3月25日