今天是:

    研究生通知

    研究生通知

    当前位置: 首页 >> 人才培养 >> 研究生教育 >> 研究生通知 >> 正文

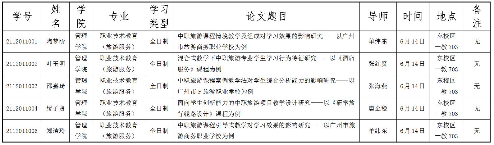
    伟德国际1946bv硕士学位论文答辩安排表(管理公司)

    发布日期:2023-06-13    作者:     来源:     点击:

    专业学位名称:教育

    专业学位领域(方向):职业技术教育(旅游服务)

    专业学位领域(方向)负责人:李江涛

    答辩秘书:蓝丽萍

    答辩时间:6月14日下午3:00

    答辩地点:东校区一教703

    答辩员工名单:(5人)